皖儀科技液相色譜對2025年版《中國藥典》黃芪和檳榔公示稿中赭曲霉毒素A的檢測

前言
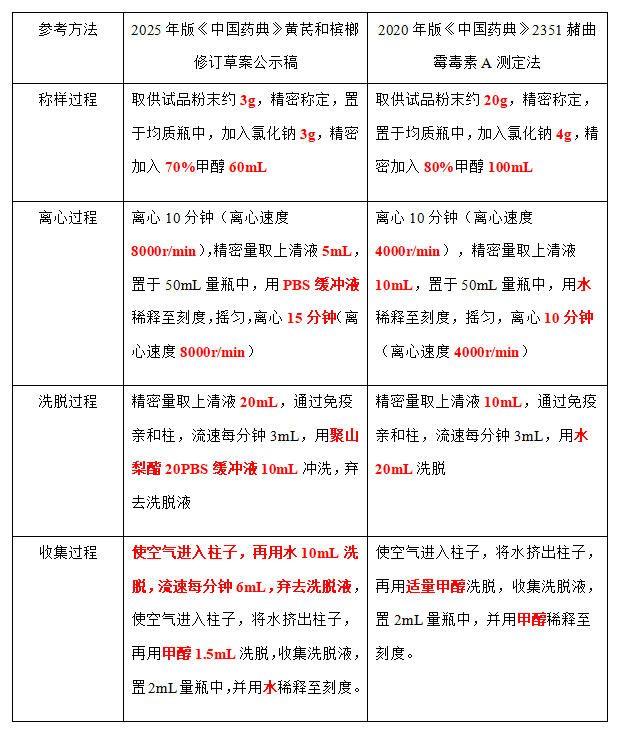
在國家藥典委修訂的2025年版《中國藥典》標準草案中,黃芪和檳榔標準草案中增訂了赭曲霉毒素A的檢查項。在修訂草案的公示稿中對于供試品的制備,與2020年版《中國藥典》2351赭曲霉毒素A測定法中供試品溶液的制備有較大差異,差異如下:

本次實驗參考了2025年版《中國藥典》黃芪和檳榔的修訂草案公示稿,采用皖儀科技高效液相色譜儀LC3200系列配置熒光檢測器進行檢測。實驗結果顯示,理論塔板數以赭曲霉毒素A峰算遠高于藥典要求4000,目標峰周圍無雜峰,滿足系統適用性試驗要求。對照品赭曲霉毒素A保留時間重復性RSD為0.075%,峰面積重復性為0.421%,重復性較好。曲線測試R值在0.999以上。赭曲霉毒素A的檢出限為2.366ng。以上數據均滿足藥典方法的要求。
關鍵詞:黃芪;檳榔;高效液相色譜法;熒光檢測器;赭曲霉毒素A。
1 實驗方法
1.1 儀器配置

1.2實驗材料及輔助設備
乙腈:色譜純;
甲醇:色譜純;
冰乙酸:優級純;
赭曲霉毒素A標準品:100mg/L;
聚山梨酯20:分析純;
氯化鈉:優級純;
磷酸氫二鈉:優級純;
磷酸二氫鉀:優級純;
氯化鉀:優級純;
鹽酸:優級純;
赭曲霉毒素A免疫親和柱;
離心機。
1.3測試條件

1.4溶液配制
1.4.1 PBS緩沖液
稱取氯化鈉8.0g、磷酸氫二鈉1.2g、磷酸二氫鉀0.2g、氯化鉀0.2g,加水990mL使溶解,用鹽酸調節pH值至7.0,加水稀釋至1000mL,即得。
1.4.2 聚山梨酯20 PBS緩沖液
取聚山梨酯20 1.0mL,加PBS緩沖液稀釋至1000mL,即得。
1.4.3對照品溶液
精密量取赭曲霉毒素A對照品適量,用甲醇制成濃度為每1mL含2.5ng的溶液,即得。
1.4.4供試品溶液的制備
取供試品粉末約3g,精密稱定,置于均質瓶中,加入氯化鈉3g,精密加入70%甲醇60mL,離心10分鐘(離心速度8000r/min),精密量取上清液5mL,置于50mL量瓶中,用PBS緩沖液稀釋至刻度,搖勻,離心15分鐘(離心速度8000r/min),精密量取上清液20mL,通過免疫親和柱,流速每分鐘3mL,用聚山梨酯20 PBS緩沖液10mL沖洗,棄去洗脫液,使空氣進入柱子,再用水10mL洗脫,流速每分鐘6mL,棄去洗脫液,使空氣進入柱子,將水擠出柱子,再用甲醇1.5mL洗脫,收集洗脫液,置2mL量瓶中,并用水稀釋至刻度。
2 結果與討論
2.1 系統適用性

說明:由上述譜圖可見,理論塔板數以赭曲霉毒素A峰算遠高于藥典要求4000,目標峰周圍無雜峰,滿足系統適用性試驗要求。
2.2 對照品重復性測試

說明:由上表數據可知,赭曲霉毒素A保留時間重復性RSD為0.075%,峰面積重復性為0.421%,重復性較好,滿足實驗要求。
2.3 曲線測試

說明:赭曲霉毒素A對照品濃度為2.5μg/L,分別進樣5μL,10μL,15μL,20μL,25μL。由上圖數據可知,曲線方程R值為0.999以上,滿足實驗要求。
2.4 檢出限測試

說明:由上表數據可知,赭曲霉毒素A濃度為2.5μg/L,進樣量5μL,可得進樣質量為12.5ng。由三倍信噪比為檢出限可得赭曲霉毒素A的檢出限為2.366ng。滿足實驗要求。
2.5 黃芪和檳榔測試結果


說明:由黃芪加標譜圖中可以表明,黃芪譜圖中的峰不是赭曲霉毒素A,黃芪和檳榔中未檢測出赭曲霉毒素A,且在空白實驗及空白前處理實驗也未檢測出未知峰,黃芪和檳榔譜圖中的未知峰應是樣品中未知物。
2.6 注意事項
1. 免疫親和柱需在2-8℃冰箱中保存,不可冷凍;
2. 赭曲霉毒素A標準品需在-20±5℃下保存。
3 結論
本次實驗參考了2025年版《中國藥典》黃芪和檳榔的修訂草案公示稿,采用皖儀科技高效液相色譜儀LC3200系列配置熒光檢測器進行檢測。實驗結果顯示,理論塔板數以赭曲霉毒素A峰算遠高于藥典要求4000,目標峰周圍無雜峰,滿足系統適用性試驗要求。對照品赭曲霉毒素A保留時間重復性RSD為0.075%,峰面積重復性為0.421%,重復性較好。曲線測試R值在0.999以上。赭曲霉毒素A的檢出限為2.366ng。以上數據均滿足藥典方法的要求。
免責聲明
- 凡本網注明“來源:化工儀器網”的所有作品,均為浙江興旺寶明通網絡有限公司-化工儀器網合法擁有版權或有權使用的作品,未經本網授權不得轉載、摘編或利用其它方式使用上述作品。已經本網授權使用作品的,應在授權范圍內使用,并注明“來源:化工儀器網”。違反上述聲明者,本網將追究其相關法律責任。
- 本網轉載并注明自其他來源(非化工儀器網)的作品,目的在于傳遞更多信息,并不代表本網贊同其觀點和對其真實性負責,不承擔此類作品侵權行為的直接責任及連帶責任。其他媒體、網站或個人從本網轉載時,必須保留本網注明的作品第一來源,并自負版權等法律責任。
- 如涉及作品內容、版權等問題,請在作品發表之日起一周內與本網聯系,否則視為放棄相關權利。
手機版
化工儀器網手機版
化工儀器網小程序
官方微信
公眾號:chem17
掃碼關注視頻號




















采購中心